愛iphone有多深,愛晶振就有多深
來源:http://www.huihuangyouhua.com.cn 作者:jinluodz 2013年07月05
不論預期與現實有多大的差距,于2012年9月上市的iPhone5的確又一次引領了全球智能終端產品的消費熱潮。蘋果的產品向來不以硬件為圭臬,但專業機構對其硬件的分析卻始終熱此不疲。在眾多分析文章中,iPhone5所包含的5顆石英晶振元件卻往往被忽視,而其中的2顆音叉晶振,更是不為人所知。隨著可拍照手機以及小尺寸手機在全球市場的廣受歡迎,晶振廠家的研發重點也集中在更小尺寸的SMD產品上,同時也不斷提高SMD產品在全部產品中的比重。最常規用在手機上的晶振是愛普生晶振MC-146和相互間可替換的晶振晶振SSP-T7-F晶振。
音叉晶振應用領域包括鐘表及表芯、手機、平板電腦、微型計算機、計算器、家電自動控制和工業自動控制等。目前,中國音叉晶振下游應用市場呈現快速增長的勢頭,帶動音叉晶振需求增長。2011年,中國石英鐘表機芯產量19億只,需要市場供應19億只音叉晶振,是音叉晶振的主要應用領域之一;中國手機產量11.3億部,至少增加17億顆音叉晶振需求,對音叉晶振行業帶動較大;消費電子和微型計算機產業也是音叉晶振的主要應用市場。2011年中國消費電子(不包括手機)產量達到16.6億套(臺),微型計算機產量為3.2億臺,這兩個領域對音叉晶振的需求約20億只。
在激烈市場競爭的洗禮之下,音叉晶振將迎來微型化生產技術更加成熟、成本控制更加高效的明天。同時,在巨大的應用市場驅動下,音叉晶振行業猶如閃耀著熠熠光輝的金礦,或將引發一輪掘金潮。
由此以來也引起了無線充電器的狂潮,不如說是他們就是月老給牽的紅線。具體講講無線充電具備多重優勢,可行性無線充電器應用主要是電磁感應原理,經過繞線圈從而使能量耦合達到電能的傳輸。一般方式有兩種,1、充電系統運行時IN端將工頻交流電經全橋整流電路轉換成直流電。2、24V直流電端直接為系統供電。經過無線充電器系統的電源管理模塊后輸出的直流電通過2M有源晶振逆變轉換成高頻交流電供給一級繞組。接著2個電感線圈耦合能量,二級線圈輸出的電流經接受轉換電路變化成直流電為電池充電。
無線充電的的優勢不言而喻除了方便,還更安全。沒有了外露的連接器,而漏電、短路等安全隱患都將被解決了。深圳貼片晶振廠家金洛電子說到這里,估計就有人有人擔心輻射了。事實上,這一無線充電早年便在凈水器中得以體現,并且已經有8年的歷史,其安全性能早已得到了36個國家和地區的認證和驗證,絕對對人體和環境沒有任何負面影響。據原理可知,無線充電技術大致上是運用磁場從而輸送能量,而人類以及人類身邊的絕大多數物品都是非磁性的。
另外,無線充電相對傳統電能傳輸優勢——省電。無線充電系統的接收效率在70%左右,與傳統相等,但是它能在設備充滿以后自動斷電功能,從而就減少了不必要的能耗,而且隨著技術的發展接收效率在不斷提升。 此外,無線充電設備比普通充電器“聰明”很多,對于不同的電子產品,電源接口能自動對應。需要充電時,發射器和接收芯片會同時自動開始工作;充滿電時,兩方就會自動關閉。它還能自動識別不同的設備和能量需求,進行“個性化工作”,相當智能。 出于對消費者的安全以及便利性考慮,除了近磁場無線充電技術(即需放在發射器旁邊)之外,科研人員也在研究遠距離無線充電,這將是一個新興市場。實際上,2013年的技術就可以達到3英尺-4英尺的范圍內進行有效的電量傳輸,但這還需要經過相關組織的驗證。相信未來5到10年,甚至更快,遠距離無線充電就會進入每一個人的生活中。
未來,不僅是小功率電器,常見的家用電器設備、醫療設備、電動工具、辦公室電器、廚房電器等都可以實現無線充電了。其實準確的說,應該叫“無線供電”,也就是一邊傳輸一邊使用電能,不需要任何類似于電池的電量存儲設備,更不需要提前充電了。
無線充電器原理與結構
無線充電器系統主要采用電磁感應原理,通過線圈進行能量耦合實現能量的傳遞。如圖1所示,系統工作時輸入端將交流市電經全橋整流電路變換成直流電,或用24V直流電端直接為系統供電。經過無線充電器電源管理模塊后輸出的直流電通過2M有源晶振逆變轉換成高頻交流電供給初級繞組。通過2個電感線圈耦合能量,次級線圈輸出的電流經接受轉換電路變化成直流電為電池充電。

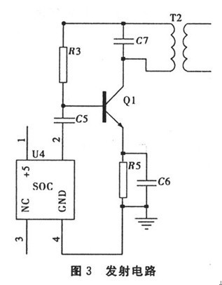
無線充電器發射電路模塊
如圖3,無線充電器主振電路采用2 MHz有源晶振作為振蕩器。有源晶振輸出的方波,經過二階低通濾波器濾除高次諧波,得到穩定的正弦波輸出,經三極管13003及其外圍電路組成的丙類放大電路后輸出至線圈與電容組成的并聯諧振回路輻射出去.為接收部分提供能量。
測得與電容組成的并聯諧振回路的空芯耦合線圈的線徑為O.5 mm,直徑為7 cm,電感為47 uH,載波頻率為2 MHz。根據并聯諧振公式得匹配電容C約為140 pF。因而.無線充電器發射部分采用2MHz有源晶振產生與諧振頻率接近的能源載波頻率。
正在載入評論數據...
相關資訊
- [2025-08-29]CTS致力于成為技術的前沿提供創...
- [2025-08-29]Diodes宣布推出一款智能48通道L...
- [2025-08-25]Rakon瑞康為什么應該放棄標準CO...
- [2025-08-25]Transko特蘭斯科推出了結合MEMS...
- [2025-08-23]SiT5503超精密溫度補償晶體振蕩...
- [2025-08-23]探索SiTime專為導航航空航天和國...
- [2024-04-11]CTECH濾波器型號數據列表CLB75P...
- [2024-03-18]Statek晶振產品應用CX20SCSM1-1...


業務經理
客服經理